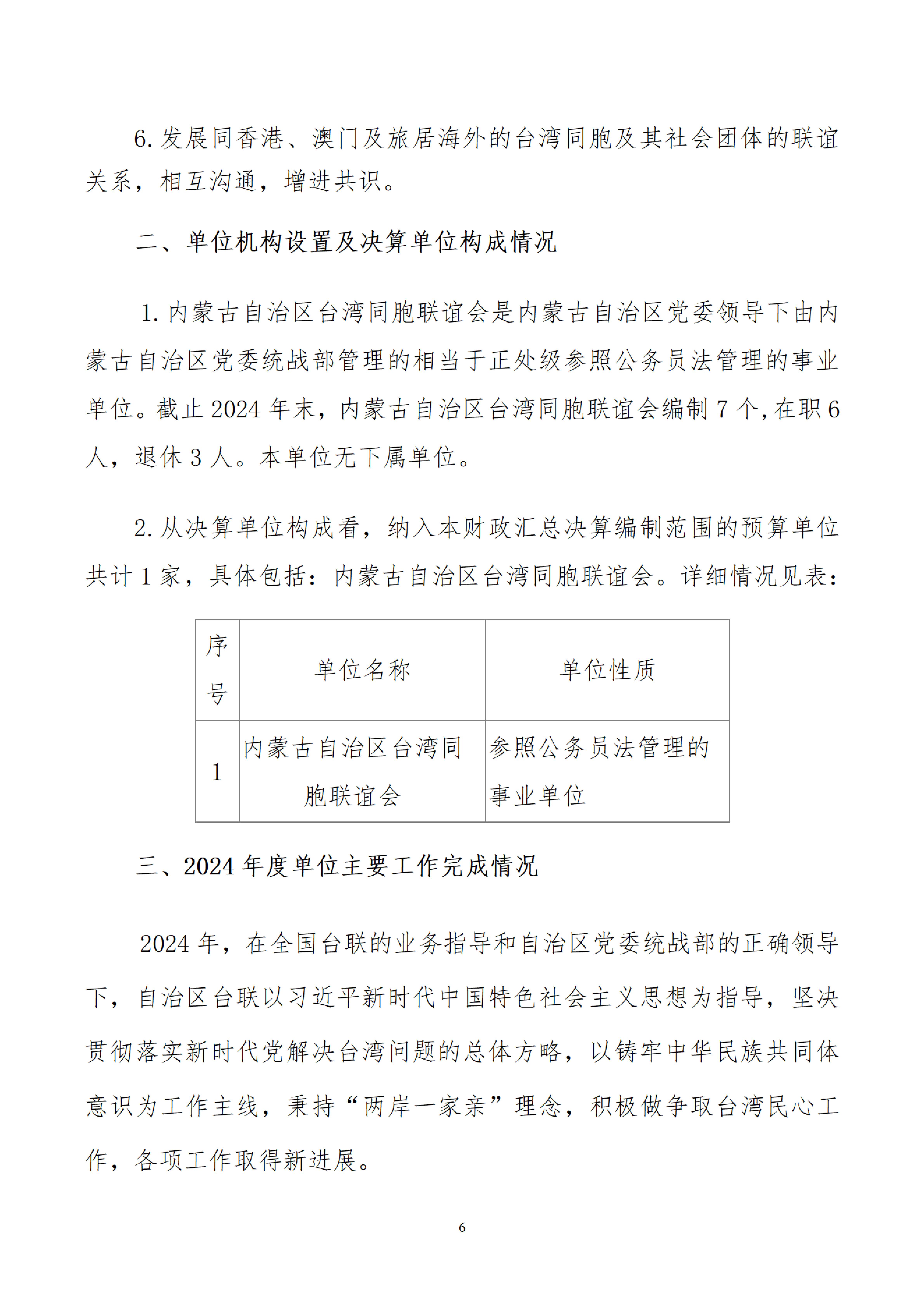
欢迎来到内蒙古自治区党委统战部

2024年度内蒙古自治区台湾同胞联谊会公开报告



附件:
  • GK01-收入支出决算总表(3).pdf
  • GK02-收入决算表(3).pdf
  • GK03-支出决算表(3).pdf
  • GK04-财政拨款收入支出决算总表(3).pdf
  • GK05-一般公共预算财政拨款支出决算表(3).pdf
  • GK06-一般公共预算财政拨款基本支出决算明细表(3).pdf
  • GK07-一般公共预算财政拨款项目支出决算明细表(3).pdf
  • GK08-政府性基金预算财政拨款收入支出决算表(3).pdf
  • GK09-国有资本经营预算财政拨款收入支出决算表(3).pdf
  • GK10-财政拨款“三公”经费支出决算表(3).pdf
  • GK11-机关运行经费支出、国有资产占用情况及政府采购支出信息(3).pdf
  • 内蒙古黄埔军校同学会经费项目绩效评价报告.pdf