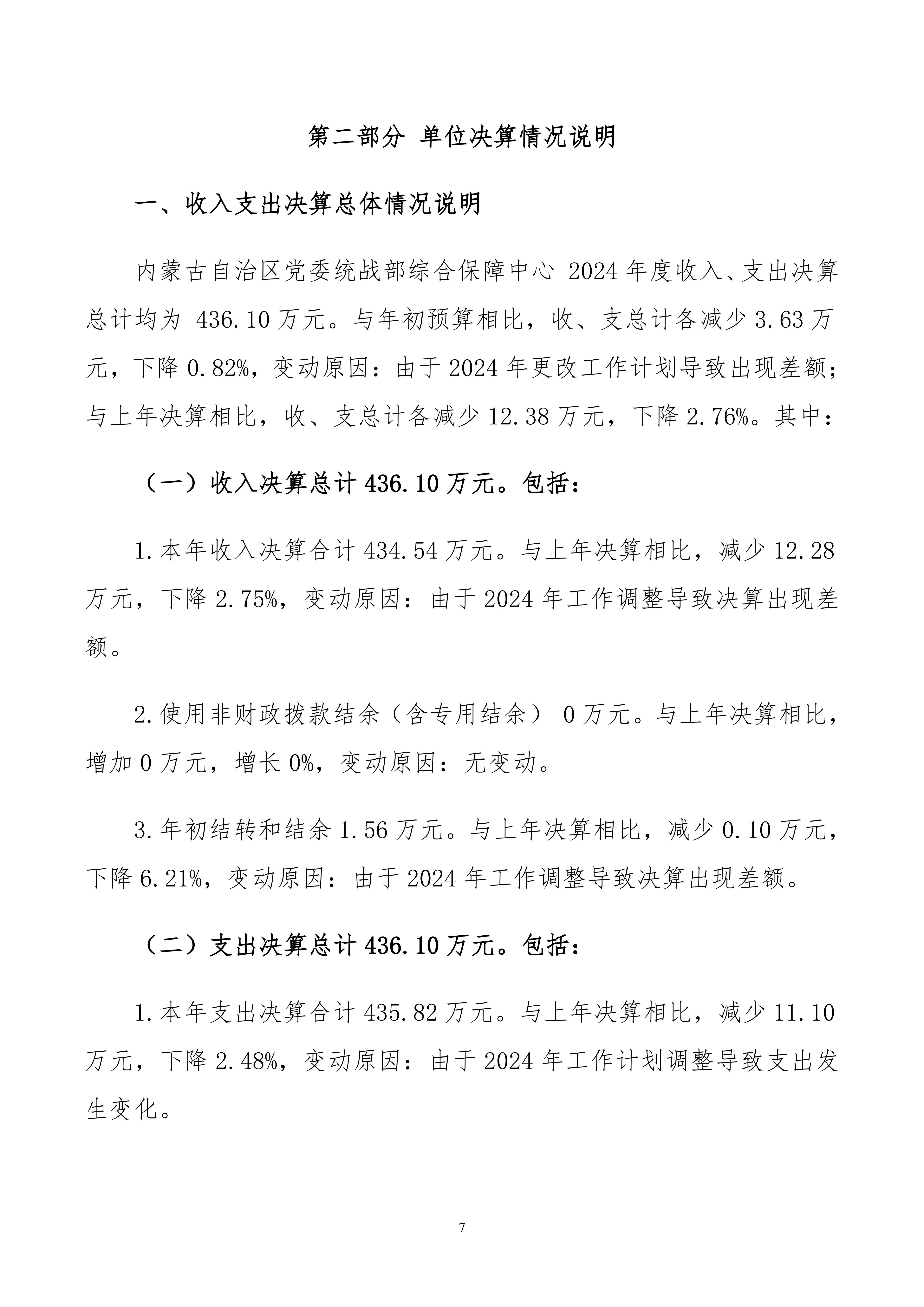
2024年度内蒙古自治区党委统战部 综合保障中心公开报告
- 发布时间:2025-08-21 14:47:54
- 来源:内蒙古党委统战部办公室
附件:
-
GK01-收入支出决算总表(1).pdf
-
GK02-收入决算表(1).pdf
-
GK03-支出决算表(1).pdf
-
GK04-财政拨款收入支出决算总表(1).pdf
-
GK05-一般公共预算财政拨款支出决算表(1).pdf
-
GK06-一般公共预算财政拨款基本支出决算明细表(1).pdf
-
GK07-一般公共预算财政拨款项目支出决算明细表(1).pdf
-
GK08-政府性基金预算财政拨款收入支出决算表(1).pdf
-
GK09-国有资本经营预算财政拨款收入支出决算表(1).pdf
-
GK10-财政拨款“三公”经费支出决算表(1).pdf
-
GK11-机关运行经费支出、国有资产占用情况及政府采购支出信息(1).pdf